随着大语言模型(LLM)的快速发展,如何让AI系统能够访问和处理大量外部知识成为了一个关键挑战。检索增强生成(Retrieval-Augmented Generation,RAG)技术应运而生,而LightRAG作为一个轻量级且高效的RAG系统,通过结合知识图谱和向量检索技术,为企业级知识管理和智能问答提供了优秀的解决方案。

LightRAG 简介

LightRAG是一个现代化的检索增强生成系统,专注于提供高质量的问答和知识管理功能。该系统最大的特点是将传统的向量检索与知识图谱技术相结合,实现了更精准和上下文相关的信息检索。

核心特性

  • 轻量级设计:优化的架构设计,降低资源消耗
  • 多模态支持:同时支持向量检索和图谱检索
  • 多存储后端:兼容Neo4j、PostgreSQL、Faiss等多种存储系统
  • 多模型支持:支持OpenAI、Hugging Face、Ollama等主流LLM
  • 生产就绪:提供完整的API接口和Web UI界面
  • 高并发处理:支持并发索引和查询操作

系统架构设计

LightRAG采用分层模块化架构,确保了系统的可扩展性和维护性。

整体架构

LightRAG的架构分为索引(Index)和检索(Retrieve)两个核心流程,采用双重存储策略实现知识图谱和向量检索的完美结合。

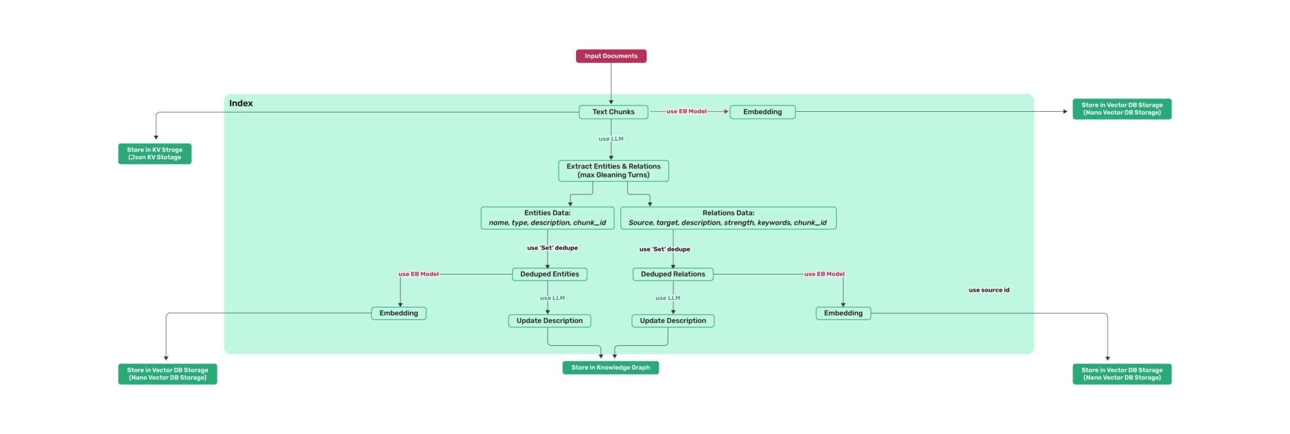
LightRAG索引架构流程图

LightRAG索引流程

从索引流程图可以看到,LightRAG的索引过程包含以下关键步骤:

  1. 文档输入与分块

    • Input Documents → Text Chunks
    • 使用嵌入模型进行文本分块处理
  2. 并行处理管道

    • 实体提取路径:Extract Entities & Relations → Entities Data → Deduped Entities → Update Description → Embedding
    • 关系提取路径:Relations Data → Deduped Relations → Update Description → Embedding
    • 向量嵌入路径:Text Chunks → Embedding
  3. 双重存储

    • 知识图谱存储:Store in Knowledge Graph
    • 向量数据库存储:Store in Vector DB Storage (Naive Vector DB Storage)

LightRAG检索与生成架构流程图

LightRAG检索生成流程

检索流程图展示了LightRAG如何处理查询并生成回答:

  1. 查询输入

    • Query → 进入检索系统
  2. 双路径检索

    • 左侧路径:Vector DB Storage → TopK Entities Results → Related text_units → Local Query Context
    • 右侧路径:Knowledge Graph → TopK Relations Results → Related Entities → Related text_units → Global Query Context
  3. 上下文融合与关键词提取

    • Local Query Context + Global Query Context → keywords_extraction
    • 生成 low_level_keywords 和 high_level_keywords
    • 使用嵌入模型进行关键词处理
  4. 最终生成

    • combined context → System Template Prompt → System Prompt
    • 使用LLM生成最终响应(Response)

这种双重检索架构确保了:

  • 精确性:通过实体和关系检索获得准确信息
  • 全面性:通过向量检索捕获语义相关内容
  • 智能性:自动融合本地和全局上下文

核心模块

1. 核心后端(/lightrag

包含LightRAG的核心逻辑,负责:

  • 文档处理和分块
  • 实体和关系提取
  • 向量嵌入生成
  • 知识图谱构建
  • 查询处理和响应生成

2. API层(/lightrag-api

基于FastAPI构建的Web服务层,提供:

  • RESTful API接口
  • 文档上传和管理
  • 查询接口
  • 系统配置和监控

3. Web UI(/lightrag_webui

基于React的前端界面,支持:

  • 直观的文档管理界面
  • 知识图谱可视化
  • 交互式查询测试
  • 系统状态监控

4. 工具与插件(/tools

提供额外功能扩展:

  • 知识图谱可视化工具
  • 数据导入导出工具
  • 性能分析工具

索引与查询流程详解

索引流程详解(Index Pipeline)

根据LightRAG索引架构图,索引流程采用高效的并行处理设计:

核心索引流程

1
2
3
4
5
6
7
8
9
10
11
12
13
14
15
16
17
18
19
20
21
22
23
24
25
26
27
28
29
30
31
32
33
34
35
36
37
38
39
40
41
42
43
44
45
46
47
48
49
50
51
52
53
54
55
56
57
58
59
60
# LightRAG索引流程实现
def lightrag_indexing_pipeline(documents):
# 1. 文档预处理和分块
text_chunks = document_chunker.split(documents)

# 2. 三路并行处理
with concurrent.futures.ThreadPoolExecutor() as executor:
# 路径1:向量嵌入处理
vector_future = executor.submit(generate_text_embeddings, text_chunks)

# 路径2:实体提取和处理
entities_future = executor.submit(extract_and_process_entities, text_chunks)

# 路径3:关系提取和处理
relations_future = executor.submit(extract_and_process_relations, text_chunks)

# 3. 双重存储策略
# 向量存储:支持naive模式查询
store_to_vector_db_storage(vector_future.result())

# 知识图谱存储:支持实体关系查询
store_to_knowledge_graph(
entities_future.result(),
relations_future.result()
)

def extract_and_process_entities(text_chunks):
"""实体提取和处理管道"""
# 使用LLM提取实体和关系
raw_entities = extract_entities_relations(text_chunks)

# 实体数据处理
entities_data = process_entities_data(raw_entities)

# 去重处理
deduped_entities = deduplicate_entities(entities_data)

# 更新描述信息
updated_entities = update_entity_descriptions(deduped_entities)

# 生成实体嵌入
entity_embeddings = generate_embeddings(updated_entities)

return entity_embeddings

def extract_and_process_relations(text_chunks):
"""关系提取和处理管道"""
# 提取关系数据
relations_data = extract_relations_data(text_chunks)

# 去重处理
deduped_relations = deduplicate_relations(relations_data)

# 更新描述信息
updated_relations = update_relation_descriptions(deduped_relations)

# 生成关系嵌入
relation_embeddings = generate_embeddings(updated_relations)

return relation_embeddings

详细处理步骤

阶段1:文档预处理

  • Input DocumentsText Chunks
  • 智能文档分割,保持语义完整性
  • 支持多种文档格式(PDF、Word、Markdown等)
  • 可配置的分块大小和重叠策略

阶段2:三路并行提取

  1. 实体提取路径

    1
    2
    3
    Text Chunks → Extract Entities & Relations 
    → Entities Data (name, type, description, chunk_id)
    → Deduped Entities → Update Description → Embedding
  2. 关系提取路径

    1
    2
    3
    Text Chunks → Extract Entities & Relations
    → Relations Data (source, target, description, strength, keywords, chunk_id)
    → Deduped Relations → Update Description → Embedding
  3. 向量嵌入路径

    1
    Text Chunks → Embedding → Store in Vector DB Storage

阶段3:智能存储

  • 向量数据库:存储文本块嵌入,支持语义相似性检索
  • 知识图谱:存储实体关系网络,支持结构化查询
  • KV存储:缓存中间结果,提高查询效率

查询流程详解(Query Pipeline)

根据LightRAG检索生成架构图,查询流程采用双路径检索和智能融合策略:

核心查询流程

1
2
3
4
5
6
7
8
9
10
11
12
13
14
15
16
17
18
19
20
21
22
23
24
25
26
27
28
29
30
31
32
33
34
35
36
37
38
39
40
41
42
43
44
45
46
47
48
49
50
51
52
53
54
55
56
57
58
59
60
61
62
63
64
65
66
67
68
69
70
71
72
73
74
75
76
77
78
79
80
# LightRAG查询流程实现
def lightrag_query_pipeline(query, mode="mix"):
# 1. 查询预处理
processed_query = preprocess_query(query)

# 2. 双路径并行检索
with concurrent.futures.ThreadPoolExecutor() as executor:
# 左侧路径:向量检索 → 实体检索
local_future = executor.submit(local_retrieval_path, processed_query)

# 右侧路径:知识图谱检索 → 关系检索
global_future = executor.submit(global_retrieval_path, processed_query)

# 3. 上下文融合和关键词提取
local_context = local_future.result()
global_context = global_future.result()

# 关键词提取和分层处理
keywords_data = extract_keywords(local_context, global_context)

# 4. 上下文组合和生成
combined_context = combine_contexts(
local_context,
global_context,
keywords_data
)

# 5. 系统提示词生成和LLM调用
system_prompt = generate_system_prompt(combined_context, query)
response = llm_generate(system_prompt)

return response

def local_retrieval_path(query):
"""本地检索路径:向量DB → TopK实体 → 相关文本单元"""
# 从向量数据库检索
vector_results = vector_db_search(query)

# 获取TopK实体结果
topk_entities = get_topk_entities(vector_results)

# 获取相关文本单元
related_text_units = get_related_text_units(topk_entities)

# 构建本地查询上下文
local_query_context = build_local_context(related_text_units)

return local_query_context

def global_retrieval_path(query):
"""全局检索路径:知识图谱 → TopK关系 → 相关实体和文本"""
# 从知识图谱检索
graph_results = knowledge_graph_search(query)

# 获取TopK关系结果
topk_relations = get_topk_relations(graph_results)

# 获取相关实体
related_entities = get_related_entities(topk_relations)

# 获取相关文本单元
related_text_units = get_related_text_units(related_entities)

# 构建全局查询上下文
global_query_context = build_global_context(related_text_units)

return global_query_context

def extract_keywords(local_context, global_context):
"""关键词提取和分层处理"""
# 使用嵌入模型进行关键词提取
combined_text = local_context + global_context

# 分层关键词提取
keywords_extraction_result = embedding_model.extract_keywords(combined_text)

return {
'low_level_keywords': keywords_extraction_result['low_level'],
'high_level_keywords': keywords_extraction_result['high_level']
}

详细检索步骤

阶段1:查询输入处理

  • Query → 查询预处理和意图分析

阶段2:双路径并行检索

  1. 本地检索路径(左侧)

    1
    2
    Vector DB Storage → TopK Entities Results 
    → Related text_units → Local Query Context
    • 基于向量相似性检索最相关的实体
    • 获取实体关联的文本单元
    • 构建本地化的查询上下文
  2. 全局检索路径(右侧)

    1
    2
    Knowledge Graph → TopK Relations Results 
    → Related Entities → Related text_units → Global Query Context
    • 基于图结构检索最相关的关系
    • 获取关系涉及的实体和文本单元
    • 构建全局化的查询上下文

阶段3:智能上下文融合

  • Local Query Context + Global Query Contextkeywords_extraction
  • 生成 low_level_keywordshigh_level_keywords
  • 使用嵌入模型进行语义理解和关键词提取

阶段4:生成与输出

  • combined contextSystem Template PromptSystem Prompt
  • 使用LLM生成最终的智能回答(Response

查询模式路由策略

1
2
3
4
5
6
7
8
9
10
11
12
13
14
15
16
17
18
19
20
def route_query_mode(query, user_mode=None):
"""根据查询特征自动选择或验证查询模式"""
if user_mode:
return user_mode

# 自动模式选择逻辑
query_features = analyze_query_features(query)

if query_features['entity_focused']:
return 'local'
elif query_features['relationship_focused']:
return 'global'
elif query_features['semantic_similarity']:
return 'naive'
elif query_features['creative_task']:
return 'bypass'
elif query_features['complex_reasoning']:
return 'mix'
else:
return 'hybrid' # 默认模式

查询模式深度解析

LightRAG提供了六种不同的查询模式,每种模式针对不同的使用场景进行了优化。下表展示了各种查询模式的特征对比:

查询模式特征对比表

Query mode entity relationship vector Description
mix Default mode - 默认模式,综合使用所有检索方式
hybrid graph - 图谱模式,结合实体和关系检索
local Focus on entity - 专注于实体检索
global Focus on relationship - 专注于关系检索
naive Vector only - 纯向量检索
bypass LLM only - 直接使用大语言模型,无检索

1. Mix模式(融合模式)

适用场景:最复杂的查询,需要全面的信息检索

工作原理

  • 综合使用实体、关系和向量检索
  • 深度融合图结构和语义表示
  • 提供最全面的信息覆盖

技术实现

1
2
3
4
5
6
7
8
9
10
11
def mix_search(query):
# 实体检索
entity_results = entity_search(query)
# 关系检索
relation_results = relationship_search(query)
# 向量检索
vector_results = semantic_search(query)

# 深度融合所有结果
fused_results = deep_fusion(entity_results, relation_results, vector_results)
return fused_results

2. Hybrid模式(混合模式)

适用场景:需要结构化知识和关系推理的查询

工作原理

  • 结合实体和关系检索
  • 专注于图谱结构信息
  • 适合复杂的知识推理

示例查询

1
2
问题:苹果公司与特斯拉公司有什么关联?
检索策略:找到"苹果"和"特斯拉"实体 → 查询两者间的关系路径 → 分析关联性

3. Local模式(本地模式)

适用场景:需要精确信息的查询,如特定实体的属性查询

工作原理

  • 专注于检索特定实体及其直接关系
  • 利用知识图谱的局部结构
  • 提供高精度的事实性回答

示例查询

1
2
问题:张三的工作单位是什么?
检索策略:找到"张三"实体 → 查询"工作于"关系 → 返回关联实体

4. Global模式(全局模式)

适用场景:需要综合理解的广泛主题查询

工作原理

  • 专注于关系检索和推理
  • 处理更广泛的主题和概念
  • 提供全面的背景信息

示例查询

1
2
问题:人工智能在医疗领域的应用趋势如何?
检索策略:收集AI、医疗相关的关系网络 → 分析关系模式 → 生成趋势报告

5. Naive模式(纯向量检索)

适用场景:简单的语义相似性查询

工作原理

  • 仅使用向量检索
  • 基于语义相似性匹配
  • 适合快速检索和模糊查询

技术实现

1
2
3
4
5
6
7
8
def naive_search(query):
# 将查询转换为向量
query_vector = embed_query(query)

# 在向量数据库中检索相似文档
similar_docs = vector_db.similarity_search(query_vector, k=10)

return similar_docs

示例查询

1
2
问题:什么是机器学习?
检索策略:查询向量 → 匹配相似文档 → 返回语义相关内容

6. Bypass模式(直接LLM)

适用场景:不需要外部知识的通用性查询

工作原理

  • 完全跳过检索步骤
  • 直接使用LLM的内置知识
  • 适合常识性问题和创意性任务

技术实现

1
2
3
4
def bypass_search(query):
# 直接使用LLM生成回答,不进行任何检索
response = llm.generate(query)
return response

示例查询

1
2
问题:请写一首关于春天的诗
检索策略:无检索 → 直接LLM创作 → 返回原创内容

查询模式选择策略

根据不同的查询类型,系统可以智能选择最适合的查询模式:

1
2
3
4
5
6
7
8
9
10
11
12
13
14
15
def auto_select_mode(query):
query_type = analyze_query_type(query)

if query_type == "factual_entity":
return "local"
elif query_type == "relationship_analysis":
return "global"
elif query_type == "complex_reasoning":
return "mix"
elif query_type == "semantic_similarity":
return "naive"
elif query_type == "creative_task":
return "bypass"
else:
return "hybrid" # 默认选择

性能特征对比

模式 检索复杂度 响应速度 准确性 资源消耗 适用场景
mix 最高 较慢 最高 最高 复杂推理查询
hybrid 中等 知识推理查询
local 中等 中等 实体属性查询
global 中等 中等 中高 中等 关系分析查询
naive 最快 中等 语义检索查询
bypass 中等 最低 通用知识查询

组件选项与配置

存储后端选择

1. 向量数据库选项

Faiss

1
2
3
4
5
6
7
# 轻量级本地向量存储
vector_config = {
"type": "faiss",
"dimension": 1536,
"index_type": "IVF",
"nlist": 100
}

Chroma

1
2
3
4
5
6
# 易于使用的向量数据库
vector_config = {
"type": "chroma",
"persist_directory": "./chroma_db",
"collection_name": "documents"
}

Milvus

1
2
3
4
5
6
7
# 企业级向量数据库
vector_config = {
"type": "milvus",
"host": "localhost",
"port": 19530,
"collection_name": "lightrag_vectors"
}

2. 图数据库选项

Neo4j

1
2
3
4
5
6
7
# 功能最全面的图数据库
graph_config = {
"type": "neo4j",
"uri": "bolt://localhost:7687",
"username": "neo4j",
"password": "password"
}

NetworkX

1
2
3
4
5
# 轻量级图存储(适合开发测试)
graph_config = {
"type": "networkx",
"persist_path": "./graph_data.pkl"
}

LLM模型选择

OpenAI模型

1
2
3
4
5
6
llm_config = {
"type": "openai",
"model": "gpt-4-turbo",
"api_key": "your-api-key",
"temperature": 0.1
}

本地模型(Ollama)

1
2
3
4
5
llm_config = {
"type": "ollama",
"model": "qwen2.5:7b",
"base_url": "http://localhost:11434"
}

Hugging Face模型

1
2
3
4
5
llm_config = {
"type": "huggingface",
"model": "microsoft/DialoGPT-medium",
"device": "cuda:0"
}

部署配置设置参考

根据不同的硬件配置,以下是推荐的参数设置:

硬件配置 MAX_PARALLEL_INSERT MAX_ASYNC EMBEDDING_FUNC_MAX_ASYNC CHUNK_SIZE
4core 8GB 2 6 12 600
8core 16GB 4 12 24 800
16core 32GB 8 20 40 1000
32core 64GB 12 32 64 1200

配置说明

  • MAX_PARALLEL_INSERT: 并行插入的最大数量,影响数据导入速度
  • MAX_ASYNC: 异步操作的最大并发数,控制系统并发能力
  • EMBEDDING_FUNC_MAX_ASYNC: 向量化函数的最大异步数,影响向量生成效率
  • CHUNK_SIZE: 文本分块大小,影响检索精度和性能平衡

性能优化建议

  1. 内存充足时可适当增加CHUNK_SIZE提高检索精度
  2. CPU核心多时可增加并行插入数量加速数据导入
  3. 网络带宽充足时可增加异步并发数提升响应速度
  4. 建议根据实际业务场景进行性能测试和参数调优

使用场景与应用示例

1. 企业知识管理

场景描述:构建企业内部知识库,支持员工快速检索公司政策、技术文档、项目信息等。

实现方案

1
2
3
4
5
6
7
8
9
10
11
12
13
14
15
16
# 企业知识库配置
config = {
"storage": {
"vector_db": "milvus", # 企业级向量存储
"graph_db": "neo4j" # 复杂关系存储
},
"llm": {
"type": "openai",
"model": "gpt-4"
},
"query_modes": ["hybrid", "mix"] # 支持复杂查询
}

# 使用示例
rag = LightRAG(config)
response = rag.query("公司的远程工作政策是什么?", mode="hybrid")

2. 学术研究助手

场景描述:处理大量学术论文,帮助研究人员快速找到相关研究、理解技术脉络。

技术特点

  • 支持论文PDF解析
  • 构建学术概念知识图谱
  • 提供研究趋势分析

3. 客户服务智能问答

场景描述:基于产品文档和FAQ构建智能客服系统。

优势特点

  • 多轮对话支持
  • 上下文感知回答
  • 实时知识更新

4. 法律文档分析

场景描述:处理复杂的法律条文,提供法条查询和案例分析。

实现要点

  • 精确的实体识别(法条、案例、当事人)
  • 复杂的法律关系建模
  • 高精度的检索要求

部署与集成

Docker部署

LightRAG提供了完整的Docker部署方案:

1
2
3
4
5
6
7
8
9
10
11
12
13
# 基础镜像
FROM python:3.10-slim

# 安装依赖
COPY requirements.txt .
RUN pip install -r requirements.txt

# 复制应用代码
COPY . /app
WORKDIR /app

# 启动服务
CMD ["python", "-m", "lightrag_api.main"]

部署命令

1
2
3
4
5
6
7
8
9
# 构建镜像
docker build -t lightrag:latest .

# 启动服务
docker run -d \
--name lightrag \
-p 8000:8000 \
-v ./data:/app/data \
lightrag:latest

生产环境配置

1
2
3
4
5
6
7
8
9
10
11
12
13
14
15
16
17
18
19
20
21
22
23
24
25
26
# docker-compose.yml
version: '3.8'
services:
lightrag:
image: lightrag:latest
ports:
- "8000:8000"
environment:
- NEO4J_URI=bolt://neo4j:7687
- VECTOR_DB_TYPE=milvus
depends_on:
- neo4j
- milvus

neo4j:
image: neo4j:5.0
environment:
- NEO4J_AUTH=neo4j/password
ports:
- "7474:7474"
- "7687:7687"

milvus:
image: milvusdb/milvus:latest
ports:
- "19530:19530"

性能优化与最佳实践

1. 并发处理优化

LightRAG支持并发索引和查询处理:

1
2
3
4
5
6
7
8
9
10
11
12
13
# 并发索引配置
indexing_config = {
"concurrent_workers": 4,
"batch_size": 100,
"chunk_overlap": 50
}

# 查询缓存配置
cache_config = {
"enable_query_cache": True,
"cache_size": 1000,
"cache_ttl": 3600 # 1小时
}

2. 重排序集成

通过集成重排序模型提高检索精度:

1
2
3
4
5
6
7
# 重排序配置
rerank_config = {
"enable_rerank": True,
"rerank_model": "BAAI/bge-reranker-large",
"top_k": 10,
"rerank_top_k": 3
}

3. 性能监控

1
2
3
4
5
6
7
# 性能监控指标
metrics = {
"indexing_speed": "documents/second",
"query_latency": "milliseconds",
"memory_usage": "MB",
"cache_hit_rate": "percentage"
}

常见问题与解决方案

1. 内存使用优化

问题:大规模文档处理时内存占用过高

解决方案

1
2
3
4
5
6
# 启用流式处理
config = {
"streaming_mode": True,
"batch_processing": True,
"max_memory_usage": "4GB"
}

2. 查询性能优化

问题:复杂查询响应时间过长

解决方案

  • 启用查询缓存
  • 优化索引结构
  • 使用更快的嵌入模型

3. 多语言支持

问题:处理中文等非英语文档

解决方案

1
2
3
4
5
6
# 多语言配置
config = {
"language": "zh-CN",
"embedding_model": "BAAI/bge-large-zh-v1.5",
"text_splitter": "chinese_text_splitter"
}

LightRAG与其他RAG系统对比

在RAG技术生态中,除了LightRAG,还有多个优秀的解决方案。下面我们将LightRAG与两个主要竞品进行详细对比。

与GraphRAG对比

GraphRAG 是微软推出的基于知识图谱的RAG系统,专注于图结构化知识表示。

架构对比

对比维度 LightRAG GraphRAG
核心理念 图谱+向量双重检索 纯图谱检索
存储架构 向量DB + 图DB并行 主要依赖图数据库
查询模式 4种模式灵活切换 基于图遍历
部署复杂度 轻量级,易部署 相对复杂

技术特点对比

LightRAG优势

1
2
3
4
5
6
# LightRAG的混合检索
def hybrid_search(query):
# 同时利用向量相似性和图结构
vector_results = semantic_search(query)
graph_results = graph_traversal(query)
return fuse_results(vector_results, graph_results)

GraphRAG优势

1
2
3
4
5
6
# GraphRAG的深度图推理
def graph_reasoning(query):
# 多跳图推理,发现复杂关系
entities = extract_entities(query)
paths = multi_hop_traversal(entities, max_hops=3)
return synthesize_from_paths(paths)

适用场景对比

LightRAG更适合

  • 需要快速语义检索的场景
  • 混合查询需求(精确+模糊)
  • 资源受限的环境
  • 快速原型开发

GraphRAG更适合

  • 复杂关系推理需求
  • 多跳查询场景
  • 结构化知识密集的领域
  • 深度分析应用

与RAG Everything对比

RAG Everything 是一个全功能的RAG平台,强调”everything”的理念,支持多种数据源和检索方式。

功能覆盖对比

功能模块 LightRAG RAG Everything
数据源支持 文档为主 全数据源(DB、API、文件等)
检索方式 向量+图谱 多种检索器组合
系统复杂度 专注核心功能 功能全面但复杂
学习成本 较低 较高
定制能力 高度可配置 极高的灵活性

技术架构对比

LightRAG架构

1
2
3
4
5
6
# 精简但高效的架构
LightRAG:
- Core Engine (轻量级)
- Dual Storage (向量+图谱)
- Multi Query Modes
- Simple API Layer

RAG Everything架构

1
2
3
4
5
6
7
# 全功能平台架构
RAG_Everything:
- Multiple Data Connectors
- Various Retrieval Engines
- Complex Orchestration Layer
- Extensive Plugin System
- Advanced Analytics

性能对比

响应速度

  • LightRAG:优化的双重检索,平均响应<2秒
  • RAG Everything:功能全面但响应时间较长,3-5秒
  • GraphRAG:图遍历计算复杂,响应时间2-4秒

资源消耗

1
2
3
4
5
6
7
8
9
10
11
12
13
14
15
16
17
18
# 典型资源使用对比
resource_usage = {
"LightRAG": {
"memory": "2-4GB",
"cpu": "2-4 cores",
"storage": "适中"
},
"RAG_Everything": {
"memory": "4-8GB",
"cpu": "4-8 cores",
"storage": "较大"
},
"GraphRAG": {
"memory": "3-6GB",
"cpu": "2-6 cores",
"storage": "适中到大"
}
}

开发体验对比

LightRAG开发体验

1
2
3
4
5
6
# 简单直接的使用方式
from lightrag import LightRAG

rag = LightRAG(config)
rag.insert_documents(docs)
response = rag.query("问题", mode="hybrid")

RAG Everything开发体验

1
2
3
4
5
6
7
8
9
# 功能丰富但配置复杂
from rag_everything import RAGPlatform

platform = RAGPlatform()
platform.add_data_source("database", db_config)
platform.add_data_source("files", file_config)
platform.configure_retrievers(retriever_configs)
platform.setup_pipeline(pipeline_config)
response = platform.query("问题")

GraphRAG开发体验

1
2
3
4
5
6
# 专注于图谱的使用方式
from graphrag import GraphRAG

graph_rag = GraphRAG(graph_config)
graph_rag.build_knowledge_graph(documents)
response = graph_rag.query("问题", reasoning_depth=2)

三者详细对比矩阵

对比维度 LightRAG GraphRAG RAG Everything
技术门槛 ⭐⭐ 中等 ⭐⭐⭐ 较高 ⭐⭐⭐⭐ 高
部署难度 ⭐⭐ 简单 ⭐⭐⭐ 中等 ⭐⭐⭐⭐ 复杂
查询精度 ⭐⭐⭐⭐ 高 ⭐⭐⭐⭐⭐ 很高 ⭐⭐⭐ 中高
查询速度 ⭐⭐⭐⭐ 快 ⭐⭐⭐ 中等 ⭐⭐ 较慢
扩展性 ⭐⭐⭐ 良好 ⭐⭐⭐ 良好 ⭐⭐⭐⭐⭐ 优秀
资源消耗 ⭐⭐⭐⭐ 低 ⭐⭐⭐ 中等 ⭐⭐ 较高
社区生态 ⭐⭐⭐ 发展中 ⭐⭐⭐⭐ 活跃 ⭐⭐⭐ 中等

选择建议

选择LightRAG的情况

  • ✅ 需要快速搭建RAG系统
  • ✅ 兼顾语义检索和关系查询
  • ✅ 资源受限的环境
  • ✅ 注重系统稳定性和可维护性
  • ✅ 中小型团队或项目

选择GraphRAG的情况

  • ✅ 复杂知识推理需求
  • ✅ 深度关系分析场景
  • ✅ 结构化数据为主
  • ✅ 对查询精度要求极高
  • ✅ 有足够的图数据库运维能力

选择RAG Everything的情况

  • ✅ 需要处理多种异构数据源
  • ✅ 复杂的企业级集成需求
  • ✅ 高度定制化要求
  • ✅ 大型团队和充足资源
  • ✅ 需要全方位的RAG能力

技术演进趋势

1
2
3
4
5
6
7
8
graph LR
A[传统RAG] --> B[LightRAG<br/>轻量级+双重检索]
A --> C[GraphRAG<br/>深度图推理]
A --> D[RAG Everything<br/>全功能平台]

B --> E[未来融合<br/>最佳实践结合]
C --> E
D --> E

未来发展趋势

  1. 技术融合:各系统优势互补,形成更完善的解决方案
  2. 标准化:RAG接口和协议标准化
  3. 智能化:自动选择最优检索策略
  4. 边缘化:支持边缘计算和离线部署

总结

LightRAG作为一个现代化的检索增强生成系统,通过创新性地结合知识图谱和向量检索技术,为企业级AI应用提供了强大的知识管理能力。其轻量级的设计、灵活的架构和丰富的功能特性,使其成为构建智能问答系统的理想选择。

核心优势

  1. 技术先进性:融合多种检索模式,提供精准的知识获取
  2. 架构灵活性:模块化设计,支持多种存储和模型选择
  3. 生产就绪:完整的部署方案和监控能力
  4. 易于集成:丰富的API接口和配置选项

适用场景

  • 企业知识管理平台
  • 智能客服系统
  • 学术研究工具
  • 法律文档分析
  • 技术文档问答

随着RAG技术的不断发展,LightRAG将继续演进,为更多场景提供高效的知识检索和生成能力。

相关资源

本文由 AI 辅助生成,如有错误或建议,欢迎指出。